3.75mmLED点阵4字主显示屏:采用最常用、最传统、最标准的51结构的单片机,采用PQFP44脚封装的兼容型的89C5x芯片,采用专用的74HC595串入并出扩展IO,LED驱动电流由595内部限流,电路简单,亮度高,发光均匀。另外,板上还设计有时钟芯片,适合做万年历、定时控制,板上还设计有电池安装位置。本板长度为304mm*76mm,本板打过5次样板改良,面积这么大的板打样要多少钱大家也知道,以前的样板我们已经装配好成品在自己使用,本站保证我们的套件已经成熟了才会推给大家。
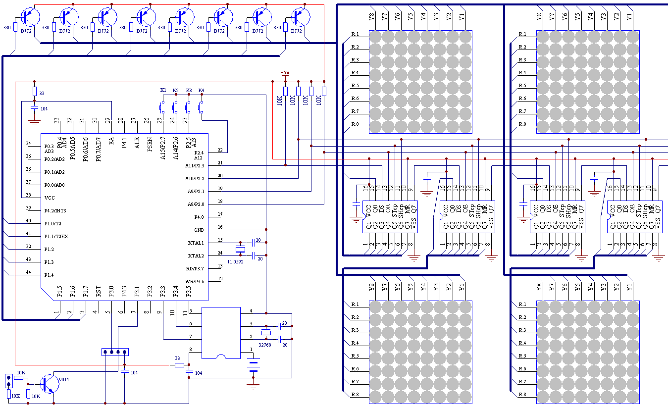
点小图可以打开原理参考图: (由于后面的74HC595电路连接方法是一样的,所以这里只画出4个74HC595的接线图!
本板有多种用途,安装全部的元件,起到主板的作用,既是LED控制板,又是LED显示板,一块板的价钱,两块板的效果,组装调试好后,接上电源就可以工作,可以显示中文、英文、日文、美文、乌文、或者图片,本站有免费软件自动生成这些图文的代码。总之,价钱是全国统一的,请大家认准五一电子购买,不在五一电子购买本板,或者买到了假冒仿制本站的板,均不允许使用本站的资料和软件!本站的资料和软件免费是争对本站用户和一些普通用户,而不是争对本站仿制者和本站竟争者的用户!希望大家理解,多支付少少的费用支持原装正版!装好的成品如下:本站也有相关的成品出售。
本板不安装MCU、DS1302和MOS管的话,就起到副板的作用,这时只起LED显示板的作用,必须在主板的带动下才能显示。一块主板可以显示4个16*16的汉字,带1块副板就可以显示8个汉字,带2块副板就可以显示12个汉字,带3块副板就可以显示16个汉字。限于8位单片机的内存大小和计算能力,我们设计的这块主板建议最多只带3块副板(一次显示16字),如果要带4块、5块、6块副板的话,也不是不可以,但是显示速度会变慢(不降低速度会乱码,估计加缓冲器也无法解决),会有闪烁感,亮度也会降低,而带3块以内副板的话,是可以做到高亮度并且没有任何闪烁感觉的。
后面是3.75mm的四字主板带两块3.75mm四字副板的工作照片:(文字是滚动显示的,一个汉字需要占32字节ROM,1K只能存储32个汉字。如果采用STC89C51(ROM4K)芯片的话,滚动显示一句80个汉字的广告标语还是可以实现的。我们用STC89C58可以显示400字的广告内容了,用STC89C52的话,显示200字的广告是没有问题的。说明:用AT89C5x(S5x)也可以,但速度会慢一些,可以正常使用。
购买本套件包含购买我们的设计的劳动费用、前期开发费用,所以,本套件就定这个价算了,再说大部分人可能一生一世只会买一套学习开发玩玩,大家就支持一下吧!本套件不是日常生活用品的柴米油盐,不是天天都要吃的,不是天天都要买的,请不要跟我们说要买100套1000套10000套,希望便宜点。我们强烈反对照抄习仿制我们的线路板,本站的免费软件、相关资料仅仅提供给合法使用本站产品的用户!
以下是我们套件的特点,主要用来判断是否仿制本站的LED点阵板套件: 1、主LED点阵板、副LED点阵板合二为一。(装全部元件是控制板加显示板,不装MCU、DS1302和三极管是显示板。) 2、LED点阵两端留有两块板连接的铜皮焊盘,点阵板与点阵板之间可以直接焊锡连接。 3、板上设了11个葫芦孔,可以非常方便的自制外框固定,特别还设计了一个居中的悬挂的葫芦孔。 4、设计有4个按钮,用户可以编程复杂功能,例如定时显示和关闭、亮度调节、速度调节、显示内容选择。 5、采用五一电子自定义的电路板晶体管封装库,可以方便的安装多种封装的三极管或者场效应管。 6、板上从调节接口供电运行,程序调节运行状态时,四块板耗电总和小于100MA,可以用电脑USB口或编程实验板供电。 7、板上有程序下载接口,采用STC单片机可以随时更换单片机中程序,方便产品开发、内容修改。 8、采用标准接线3.75mmLED点阵。 特别说明:本产品的商业程序请大家自行开发,本站仅提供可以自动生成单片机HEX文件下载文件!
3.75MM的板是显示四个汉字的,5MM的板是显示两个汉字的。
下面是我们自己装好的3.75mm成品运行图片,5mm的成品是绿色LED的,除了尺寸大,其它一样,我们的程序现在可以显示16个汉字滚动显示,该程序是我们的商业秘密,但是,我们的程序还有很多功能没有写好,因此,本站暂时低调出售我们的LED主板成品板,我们希望写出了完美的更加商业化的程序的用户主动和本站联系合作事宜。
 图中有浑浊红色的地方是因为用了封箱胶纸捆了一根透明的IC杆,用来固定板防止板在移动时背后焊接处断开。有字错开的现象是因为照片是照的滚动显示的某一个睡间。(照相机快门时间选择的是1/30秒,不能开闪光灯,否则,闪光灯太亮会看不到LED显示。)


为什么所有的销售成品LED显示板的厂商都不出售制作套件呢?因为成品的利润是很高的,就好象我们将该板拆成套件来卖,即使我们的电路板卖39元一片,点阵卖8.9元钱一个,成本也才200多元,谁还去买你3百4百的成品板?卖套件纯粹是砸自己卖成品的饭碗,你说,谁正在卖成品又还愿意去卖套件?
会不会有人只卖套件不卖成品呢?不会,因为成品的利润高,他有做成品的能力他还不做成品?除非他的套件不能做出实用的成品,或者他的套件存在严重失误或者不良。当然,他的套件不能做出实用的成品,可想而知他的套件价格就会很低了,因为他的行为只是想少赔一点本钱罢了。
可以这么说,既出售点阵屏成品又出售点阵屏套件的只有五一电子!因此,本站也事先表明,技术水平不够的请直接购买本站的成品,用户购买了本站的点阵套件而制作失败者,不可以对本站有任何报怨!不懂单片机者请不要购买我们的成品!
还有,由于本站出售点阵屏的完整套件和配件、公开基础资料、提供例子程序,可能会有少部分商家或者初学者会仿制本站的硬件,盗用本站的软件,我们还是希望这样的商家直接做我们的代理吧,这样既方便自己又方便别人,降低了自己的风险,增加了自己的机会!
下面是本站开发的自动生成文字、图片代码的软件运行界面:

看看我们以前手工制作的样品: , ,相关视频 !
查看和发表评论 管理员一般会在8-48小时内回复,会删除无意义的留言以及重复留言,请保证留言标题清晰,内容明确! 1、评论不代表本站观点。 另外,即使是本站原创作品,本站也不保证内容绝对正确。 2、如果您拥有本文版权,并且不想在此处发表,请书面通知本站立即删除并且向您公开道歉! |