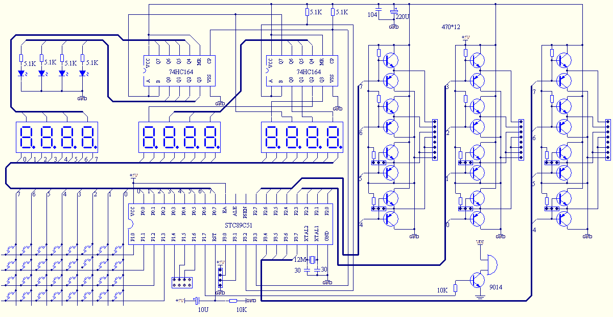
这个电脑钻孔机控制板接线非常简单,如果用步进电机,每个步进电机有4条线,三个电机分别接上XYZ的输出端,分别将XYZ的选择短路在输出(就是将IO口听输出能控制三极管导通和截止)设置状态,这时通过编程让四个IO口输出步进电机转动的脉冲时序就可以了。
关于单片机对步进电机的驱动,网上有很多资料,站长亲自用旧的电脑软驱中的磁头步进电机做了试验,驱动效果良好,相关资料请参考 步进电机驱动 AT89C2051驱动步进电机的电路和源码 步进电机14问 用单片机控制步进电机 实验板驱动步进电机 常用电机与控制—步进电机 *转贴*两相4线步进电机驱动时序 用软驱步进电机制作CNC三维工作平台 步进电机工作原理 步进电机程序控制。重要说明:电脑钻孔机程序需要自己开发设计,本站只提供电路原理图和电路板硬件。
本板专门为每个电机配了4位LED数码管,记录每个电机转动的圈数(就是记录脉冲个数,用直流电机也是一样,不必要死记录圈数),这样,数码管和步进电机就有一种关系存在了,我们可以让数字代表长度来直观的显示。例如:电动机转动了130圈(或者390个脉冲)就移动了1CM,那么,我们可以让LED显示每13圈(或者39个脉冲)就加1或者减1,那么,LED上显示的就是标准的长度读数了。至于精度方面,我们只需要增加单位长度的脉冲个数就行了,这存在的唯一的问题就是速度的问题了。
接步进电机时,每组输出只需要用到左边的四根针,右边的请空起来,请参考原理图接线。为了最终能做成实用的产品,本板在这么少元件的情况下,还特地在左下有三个原点开关检测位。工作原理是这样的,每次开机时,机器各路电机自动向原点方向移动,当移动到原点位置时,原点外安装了行程开关或者光电开关接通,电机停电,LED上显示0,机器处理预备状态,这样方便产品生产。
本电脑钻孔控制板在设计时,考虑到有实用价值的步进电机不是很好找(电脑软驱中的磁头电机需要专用的固定架子,无法接皮带轮齿轮等),而普通直流电机则很多很常见,因此,本板还可以用用来控制普通的真流电机。大家知道,直流电机只要调换正负极,就可以改变转动方向了,控制更方便,编程比步进电机更简单。但是,我们必须检测到电机的转动了多少圈,是什么方向转的。
因此,我们可以将控制步进电机四根输出的IO口中,用两根来输出控制直流电机正反转和停止,还有两根用作输入检测普通直流电机的方向。这时,需要将XYZ输出的选择短路在输入状态上,这时输出的三极管不起作用,IO口呵以当作输入用。说明:一定要用两个IO检测开关才能确定是正向或者反转,站长用的是透射式光电耦合器,写程序时,用10KHZ或者更高频率的定时中断来检测电机的转动情况,是完全可以达到需要的。我已经做过的多段多组绕线机控制板,就是用的直流电机,用24MHz的晶振,可以对每分钟6000转以上的高速转动直接进行准确计数(该程序我收了客户6000元)。
经过本人多方面的试验,用本板来制作一个微型的电脑钻孔机的控制板,是非常可行的。写完那些程序后,最后通过串口和电脑通信,自动完成电路板的钻孔过程,该是多么的令人高兴呀。可惜的是,由于时间精力等原因,站长没能将这个程序写出来,希望大家来完成这一任务吧。
由于站长现在是商海人士,估计站长将这个程序写到有一定实用价值的时候,也会拿来卖钱的,所以,站长的程序就不公开了,不便之处,请大家谅解!另外,如果大家有写得比较好的,能和电脑联机完成电路板钻孔工作的,并且比本站写出来的要好的话,本站可以出2000-4000元购买该源程序。(要有上位机程序和下位机程序两部分。因为该电脑钻孔机写好后,电脑里面还需要运行一个软件,打开PCB或者其它格式的文件,先按测试,控制钻孔机的绕板一周,确认位置对了,再按下开始键,钻孔机就将板上的孔自动钻完。)
你想制作一个电脑钻孔机吗?这并不是一个不实际的想法,最初,大家只不过是不知道实现的方法——其实,实现的方法很简单,用两个电动机控制电路板移动到指定位置,再用另一个电动机控制钻孔就行了。
这个构思中的电脑钻孔机总共由四个电动机组成,一个负责X轴左右方向的移动,一个负责Y轴前面方向的移动,一个负责Z轴上下移动,最后一个电机就是跟Z轴捆绑在一起的装钻头的电机了。
这四个电机中,钻孔的电机是长期供电的,一个方向转动,不需要我们去进行特别的控制。我们主要去控制X、Y、Z三个电机就行了。这里最必须注意的一条是,将Z轴向下移动或者向上移动后没有回到顶位时,这时请千万不要转动X轴电机和Y轴电机,否则就可能会出现断钻头的情况,还好,这是一个很简单的逻辑关系,最笨的、最慢的单片机也能完成这一光荣的任务——单片机只需要检查Z轴电机的当前位置,就可以决定是否可以移动X轴和Y轴了。
电脑钻孔比电脑雕刻的软件设计要简单的多,电脑钻孔只需要计算多少个孔,而电脑雕刻则需要计算每一个Z轴的点的值.电脑钻孔只需要计算出X、Y轴的两个坐标值就够了.
本实验板具有三个四位的LED数码显示屏,可以显示0.1MM-999.9MM的数字,这可以代表三个电动机的当前位置;本实验板可以驱动三路微型电动机,可以是步进电机,也可以是普通直流电机。本站只出售电路控制板,电动机等机械部分以及控制程序都需要用户另外采购和设计。作为功能演示,建议大家用旧的电脑软驱中的磁头步进电机,或者用录音机的普通直流电机。
步进电机可以精确的控制正反转和转动的角度,但步进电机需要个四个IO口来控制,对于步进电机来说,只要知道了原点就够了,本单片机实验板还有留有三个IO口,专门用来检测X、Y、Z轴的零点位置,零点也就是原点,有了这个原点,我们就可以方便的控制电机去正转或者反转,并在LED显示屏上显示当前的电动机移动位置。
普通直流电机控只需要2根IO口就可以方便的控制正反转,但不能精确的控制转动圈数和角度。因此,控制直流电机时,多出来的两根IO口就必须用光电耦合器来检测电机转动的圈数和电动机的转向,这才能在LED显示屏上正确的显示当前电动机的移动位置。
说明:本电脑钻孔机实验板只能实现显示三路四位数字和驱动三个微型的步进电机或者直流电机,这都需要大家来编程序完成,最后,我相信大家一定能制作出一个电脑钻孔机!不懂单片机的请不要购买。
我们制作这个电脑钻孔机时不追求钻孔速度,不考虑运动惯性,只考虑耗电少,钻孔功能能够实现!当然,这还需要大家进行一些硬件方面的投资和制作!祝大家成功!备注:电脑打印机、电脑雕刻机、电脑喷绘机、电脑铣边机、电脑线割机等等设备的工作原理都差不多,大家也可以一并研究研究!
原理图说明:
当编程有四根输出时,可以控制步进电机,本站已经用该电路完美的驱动了旧1.44寸的电脑软驱中的磁头步进电机,正转,反转,停,任意控制,步进电机的好处就是无需安装刹车装置。
当编程有两根输出时,可以控制直流电机,为了对直流电机进行有效控制,我们必须将多余的两根IO口用作输入,检测电机是正转还是在反转,只有精确的测量出电机正转了多少圈和反转了多少圈,才可以任意的控制直流电机正,反转和停,本站新写了一个多段多组的绕线机的程序(功能、使用方法和厂家标准产品(7000元一台)的功能完全一样,只不过电路板由两块变成一块,元件数量本质的减少),就充分验证了用普通直流电机任意控制的可能性。
查看和发表评论 管理员一般会在8-48小时内回复,会删除无意义的留言以及重复留言,请保证留言标题清晰,内容明确! 1、评论不代表本站观点。 另外,即使是本站原创作品,本站也不保证内容绝对正确。 2、如果您拥有本文版权,并且不想在此处发表,请书面通知本站立即删除并且向您公开道歉! |