注意:访问本站需要Cookie和JavaScript支持!请设置您的浏览器! 打开购物车 查看留言付款方式联系我们
初中电子 单片机教材一 单片机教材二
搜索上次看见的商品或文章:
商品名、介绍 文章名、内容
首页 电子入门 学单片机 免费资源 下载中心 商品列表 象棋在线 在线绘图 加盟五一 加入收藏 设为首页
本站推荐:
带语音报数功能的抢答器
文章长度[1258] 加入时间[2007/9/14] 更新时间[2026/5/25 16:21:32] 级别[0] [评论] [收藏]

带语音报数功能的抢答器

福星电子网的原创(转载请注明出处)——出自福星电子网

    现在市面上的抢答器类型很多,带有语音功能的抢答器不是很多且其价格较贵。本文介绍一款带有语音报数功能的抢答器。抢答器由单片机(AT89S52)、语音芯片(ISD2560)、20cm的LED及少数外围元件构成。由于采用单片机,外围电路非常简单,但是功能不比一般的抢答器少。
    此抢答器具有防作弊功能、语音报数功能、两组显示功能 。

 

抢答器的前面板图,由两位大LED组成。

抢答器的后面板图,有两位小数码显示,红色为复位按钮,下面插口为抢答按钮插口。

抢答按钮及线。

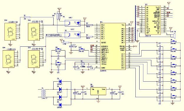
抢答器原理图 doc下载源程序HEX文件

 

1、 本站不保证以上观点正确,就算是本站原创作品,本站也不保证内容正确。
2、如果您拥有本文版权,并且不想在本站转载,请书面通知本站立即删除并且向您公开道歉! 以上可能是本站收集或者转载的文章,本站可能没有文章中的元件或产品,如果您需要类似的商品请 点这里查看商品列表!
本站协议 | 版权信息 |  关于我们 |  本站地图 |  营业执照 |  发票说明 |  付款方式 |  联系方式
深圳市宝安区西乡五壹电子商行——粤ICP备16073394号-1;地址:深圳西乡河西四坊183号;邮编:518102
E-mail:51dz$163.com($改为@);Tel:(0755)27947428
工作时间:9:30-12:00和13:30-17:30和18:30-20:30,无人接听时可以再打手机13537585389