注意:访问本站需要Cookie和JavaScript支持!请设置您的浏览器! 打开购物车 查看留言付款方式联系我们
初中电子 单片机教材一 单片机教材二
搜索上次看见的商品或文章:
商品名、介绍 文章名、内容
首页 电子入门 学单片机 免费资源 下载中心 商品列表 象棋在线 在线绘图 加盟五一 加入收藏 设为首页
本站推荐:
简单的密码控制器
文章长度[1436] 加入时间[2007/4/13] 更新时间[2026/2/3 13:41:04] 级别[0] [评论] [收藏]

简单的密码控制器

作者:温正伟 原载:www.cdle.net

本文所提供的实例程序:cdle070003.rar

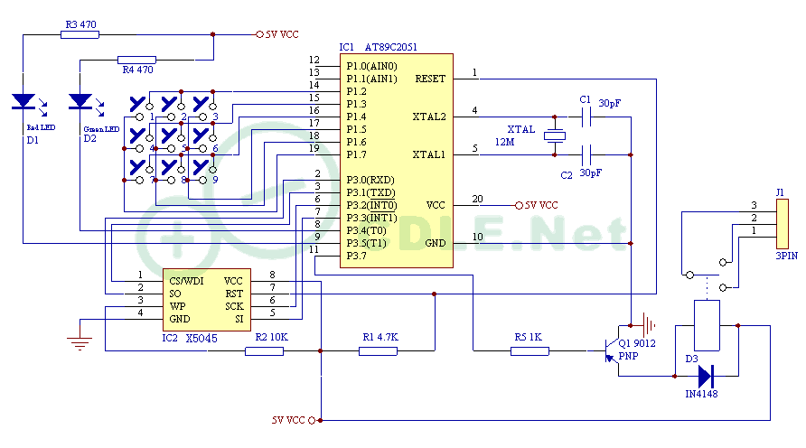
  这个电路做好好久了,最久才有空把它写了个示例。很简单的小玩意儿,是用AT89C2051和X5045为主做一个密码控制器实验。使用X5045的看门狗功能可以使电路在受到干扰或特殊情况死机后,可以自动复位重启电路,使电路保持正常工作。使用X5045的数据读写功能,可以保存密码,也可以修改密码。本文附带的实例程序演示X5045的状态寄存器的读写、存储位的读写,里面的功能函数可以直接移植到别的程序中。电路上电后,红色LED亮,当按下按键时绿色LED闪亮一下,当按下"3,1,5,8,1,8",密码正确,红色LED灭,绿色LED亮,继电器打开,10秒后回到上电时的状态。当按下第一次按键后20秒内没有按下正确的键值,则会进行下一次键值输入。程序可以方便修改成可以方便更改密码的程序,也可以加入记录工作次数的程序等等,升级成更实用的程序。

图1

点击放大
图2 原理图(点击放大)
1、 本站不保证以上观点正确,就算是本站原创作品,本站也不保证内容正确。
2、如果您拥有本文版权,并且不想在本站转载,请书面通知本站立即删除并且向您公开道歉! 以上可能是本站收集或者转载的文章,本站可能没有文章中的元件或产品,如果您需要类似的商品请 点这里查看商品列表!
本站协议 | 版权信息 |  关于我们 |  本站地图 |  营业执照 |  发票说明 |  付款方式 |  联系方式
深圳市宝安区西乡五壹电子商行——粤ICP备16073394号-1;地址:深圳西乡河西四坊183号;邮编:518102
E-mail:51dz$163.com($改为@);Tel:(0755)27947428
工作时间:9:30-12:00和13:30-17:30和18:30-20:30,无人接听时可以再打手机13537585389