| 选择分类:当前分类——当前分类 相关联或者相类似的文章: 手电筒电路(496) 镍镉电池自动充电、放电器(496) 单片机系统软件抗干扰方法(496) 受骗街头残局损失300元 棋迷找来高手讨回公道 (496) [原创]用PCF8563时钟芯片遇到的问题(496) 道德指向最大的利益[转载](495) 自制亚微秒脉冲幅值测试仪(495) 老掉牙的芯片BA1404 (494) 本站贴片元件已经全部赠送完!(494) 断丝日光灯废管的利用(494) 音响发烧“土炮”的自画像(搞笑)(494) 电力线载波报警器 (494) 断线防盗报警器(494) 4. 广告灯的左移右移(493) 电视机常用名词中英文对照(上)(492) 实用恒流充电器(492) 单元电路图识图方法(492) 谨慎——害人不浅的单片机实验开发板(492) 调频立体声发射机和BA1404应用(491) 宇宙变迁惊人 生命之迷新见- -(491) 首页 前页 后页 尾页 本站推荐: | 实用恒流充电器
问题提出: 镍镉或镍氢电池对充电有严格要求.但市场上出售的大多数充电器都是粗制滥造,根本无法达到电池的要求.我曾剖析过几种充电器,其电路几乎千篇一律:一个小功率的6v左右的变压器(并且是劣质的),用一个二极管进行斗波整流之后用小电阻进行限流充电。有的在限流电阻上并接一只发光二极管进行状态指示.充电电流在20-70mA不等.并且是脉冲电流,大小还会受市电电压及电池状态影响,根本谈不上恒流.电池在这种条件下充电,寿命大为缩短.
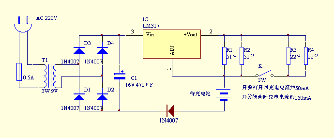
解决方案: 本电路实际上是一个恒流源.核器件是集成三端可调稳压器LM317T.上一讲我们说过:LM317T在电源电压足够的情况下可以保持其+Vout端比其ADJ端电压高1.25V.请看图中的接法,ADJ端直接与待充电池相连.但ADJ端的内阻很大(正常情况下ADJ端的电流不会超过50μA),可近似看作开路,但它可以对电压进行取样.LM317T将+Vout端的电压提高到比ADJ端高1.25V,那么跨接在+Vout端与ADJ端的电阻上将有1.25V/25.5Ω=0.05A=50mA的电流流过(25.5Ω为开关打开时,R1与R2并联后的总阻值).这个电流便流过电池,对电池进行了恒流充电.想一想,为什么它不能流向别的地方? 扩展应用: 按图中的参数,开关打开时,充电电流约为50mA;闭合时约为160mA.这适合于普通的容量为500mA的镍镉电池.你可以通过改变接在LM317T的+Vout端与ADJ端的电阻阻值来改变充电电流的大小.其中,所需电阻阻值(单位为Ω)=1.25V/所需充电电流(单位为mA).
1、 本站不保证以上观点正确,就算是本站原创作品,本站也不保证内容正确。 2、如果您拥有本文版权,并且不想在本站转载,请书面通知本站立即删除并且向您公开道歉! | |||||||||||||