注意:访问本站需要Cookie和JavaScript支持!请设置您的浏览器! 打开购物车 查看留言付款方式联系我们
初中电子 单片机教材一 单片机教材二
搜索上次看见的商品或文章:
商品名、介绍 文章名、内容
首页 电子入门 学单片机 免费资源 下载中心 商品列表 象棋在线 在线绘图 加盟五一 加入收藏 设为首页
本站推荐:
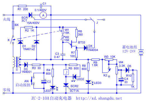
ZC-2-10A自动充电机
文章长度[437] 加入时间[2007/2/2] 更新时间[2025/11/26 22:43:46] 级别[0] [评论] [收藏]

单结晶体管BT33、C3、W1、W2等元件组成了弛张振荡器,其产生的脉冲信号经隔离二极管D4输送至可控硅SCR1的控制极,调整W1的阻值可改变SCR1的触发导通角,即改变了充电电流。可控硅SCR2、继电器J、W3、W4、D5等元件组成蓄电池充满电自动保护电路,当电池两端电压被充至W3、W4设定的上限值时,D5导通,SCR2受触发导通,LED2显示,继电器吸合,同时J切换到常开,切断了SCR1的控制脉冲集中,即停止对蓄电池的充电。K2为12V、24V电池充电的转换开关,图示置于12V档位。

 

五一电子加注:本图仅供大家参考!制作后果自负!

1、 本站不保证以上观点正确,就算是本站原创作品,本站也不保证内容正确。
2、如果您拥有本文版权,并且不想在本站转载,请书面通知本站立即删除并且向您公开道歉! 以上可能是本站收集或者转载的文章,本站可能没有文章中的元件或产品,如果您需要类似的商品请 点这里查看商品列表!
本站协议 | 版权信息 |  关于我们 |  本站地图 |  营业执照 |  发票说明 |  付款方式 |  联系方式
深圳市宝安区西乡五壹电子商行——粤ICP备16073394号-1;地址:深圳西乡河西四坊183号;邮编:518102
E-mail:51dz$163.com($改为@);Tel:(0755)27947428
工作时间:9:30-12:00和13:30-17:30和18:30-20:30,无人接听时可以再打手机13537585389