| 注意:访问本站需要Cookie和JavaScript支持!请设置您的浏览器! • 打开购物车 • 查看留言 • 付款方式 • 联系我们 |
![]() |
| 首页 | 电子入门 | 学单片机 | 免费资源 | 下载中心 | 商品列表 | 象棋在线 | 在线绘图 | 加盟五一 | 加入收藏 | 设为首页 |
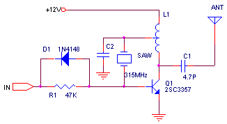
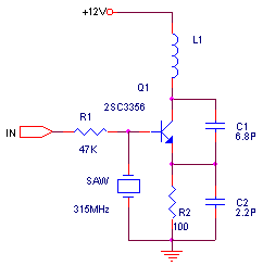
| 选择分类:当前分类——电子制作 相关联或者相类似的文章: 怎样安装AT51编程板的USB转串口软件?(8206) 装在火柴盒里的悄悄听别人讲话的发射器(1999) 红外感应电子狗制作详解(1560) 台灯触摸开关(1560) ++ 带限流保护的可调稳压电源 (1331) 分立电子开关、OTL功放详解(1274) 用单片机控制字符型液晶显示模块(1249) 厨房定时器(1160) 电子制作专用微型模块盒子(1132) 性能可靠的60W石英灯用电子变压器(1091) 做梦机的制作(1078) 自己动手制作无线话筒(944) MA21小型电子调速器的制作(939) 500米无外壳四通道遥控模块(926) 关于“D40”最早的文章(907) 用三端稳压LM317制作的甲类功放(898) ++ 汽车电池电压监视器 ++(897) 电子小鸡(896) 简单实用的遥控开关(895) 简易电话机测试装置(889) 首页 前页 后页 尾页 本站推荐: | 315M遥控电路设计 OOK调制尽管性能较差,然而其电路简单容易实现,工作稳定,因此得到了广泛的应用,在汽车、摩托车报警器,仓库大门,以及家庭保安系统中,几乎无一例外地使用了这样的电路。 早期的发射机较多使用LC振荡器,频率漂移较为严重。声表器件的出现解决了这一问题,其频率稳定性与晶振大体相同,而其基频可达几百兆甚至上千兆赫兹。无需倍频,与晶振相比电路极其简单。以下两个电路为常见的发射机电路,由于使用了声表器件,电路工作非常稳定,即使手抓天线、声表或电路其他部位,发射频率均不会漂移。和图一相比,图二的发射功率更大一些。可达200米以上。
图一
图二
接收机可使用超再生电路或超外差电路,超再生电路成本低,功耗小可达100uA左右,调整良好的超再生电路灵敏度和一级高放、一级振荡、一级混频以及两级中放的超外差接收机差不多。然而,超再生电路的工作稳定性比较差,选择性差,从而降低了抗干扰能力。下图为典型的超再生接收电路。
超外差电路的灵敏度和选择性都可以做得很好,美国Micrel公司推出的单片集成电路可完成接收及解调,其MICRF002为MICRF001的改进型,与MICRF001相比,功耗更低,并具有电源关断控制端。MICRF002性能稳定,使用非常简单。与超再生产电路相比,缺点是成本偏高(RMB35元)。下面为其管脚排列及推荐电路。
ICRF002使用陶瓷谐振器,换用不同的谐振器,接收频率可覆盖300-440MHz。MICRF002具有两种工作模式:扫描模式和固定模式。扫描模式接受带宽可达几百KHz,此模式主要用来和LC振荡的发射机配套使用,因为,LC发射机的频率漂移较大,在扫描模式下,数据通讯速率为每秒2.5KBytes。固定模式的带宽仅几十KHz,此模式用于和使用晶振稳频的发射机配套,数据速率可达每秒钟10KBytes。工作模式选择通过MICRF002的第16脚(SWEN)实现。另外,使用唤醒功能可以唤醒译码器或CPU,以最大限度地降低功耗。 MICRF002为完整的单片超外差接收电路,基本实现了“天线输入”之后“数据直接输出”,接收距离一般为200米。 1、 本站不保证以上观点正确,就算是本站原创作品,本站也不保证内容正确。 2、如果您拥有本文版权,并且不想在本站转载,请书面通知本站立即删除并且向您公开道歉! |
|
本站协议 |
版权信息 |
关于我们 |
本站地图 |
营业执照 |
发票说明 |
付款方式 |
联系方式
深圳市宝安区西乡五壹电子商行——粤ICP备16073394号-1;地址:深圳西乡河西四坊183号;邮编:518102 E-mail:51dz$163.com($改为@);Tel:(0755)27947428 工作时间:9:30-12:00和13:30-17:30和18:30-20:30,无人接听时可以再打手机13537585389 |