选择分类:当前分类——当前分类
本站推荐:
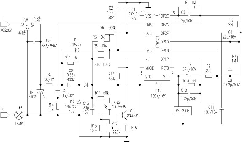
一款人体感应开关
文章长度[646] 加入时间[2006/7/1] 更新时间[2026/5/11 14:34:00] 级别[3] [评论] [收藏]


2002年,第48期,类别:电子制作


    笔者手头有一个人体感应开关,它采用了专用感应集成电路HT7610B,外围电路简洁,性能颇佳,可靠性高,现介绍如下:
    根据实物绘出的电路见图。当开关SW置于“自动”位置时,RE-200B将感应到的人体释放的红外线转换成微弱的电信号送至HT7610B的{11}脚,经内部二级放大和阻容选频网络选频后,在{20}脚输出0.3~3Hz的交变信号,当此信号幅度大于2V时,{2}脚就会输出一个与交流电源电压同步的方波电压,驱动双向可控硅过零触发导通,点亮电灯。
    VR1为延迟时间调节电位器,灯点亮后,延迟熄灯时间可在8秒至6分钟之间任意调节;VR2为亮暗起控调节电位器,可以调节在白天和夜晚之间的任一亮度时起控,此时电灯点亮。亦脚(VDD端)设计的点灯阈值电压为8V,亦脚电压低于8V灯不能点亮,只有高于8V灯才能点亮。

                                    广东  阮树森



1、 本站不保证以上观点正确,就算是本站原创作品,本站也不保证内容正确。
2、如果您拥有本文版权,并且不想在本站转载,请书面通知本站立即删除并且向您公开道歉! 以上可能是本站收集或者转载的文章,本站可能没有文章中的元件或产品,如果您需要类似的商品请 点这里查看商品列表!